必赢线路检测3003no1
学校主页 | 设为首页 | 加入收藏
         
 
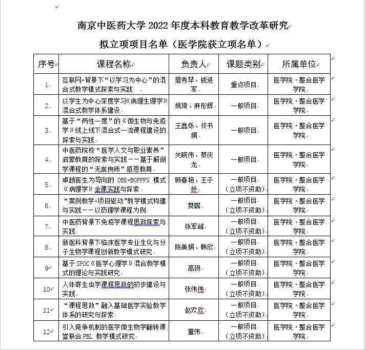
我院12项课题获2022年度校本科教育教学改革研究课题立项
发布时间: 2022-09-30 浏览次数: 540

        近日,教务处发布了《2022年度校本科教育教学改革研究课题拟立项项目公示》,我院12项课题获批立项。其中重点1项、一般项目3项、一般项目(立项不资助)8项。

        近年来,学院高度注重、鼓励及引导教师积极探索教育教学改革过程中面临的新问题、新情况、新要求,坚持以教育教学课题申报作为推动教学改革的重要抓手,聚焦研究和解决教育教学改革与创新型人才培养中的重点和难点问题,助力学院教师教育教学水平的提升,为学校和学院高质量发展做出贡献。

(撰稿人:周清玉  审核人:吕航)


学院首页 | 学院概况 | 党群工作 | 学科建设 | 招生就业 | 学生工作 | 人才培养 | 下载中心

版权所有 © 2016 必赢线路检测3003no1(中国)有限公司 网站: www.rfcqg.com
地址:南京仙林大学城仙林大道138号 邮编:210023

Baidu
sogou