疾病脑功能的恢复依赖于神经轴突的生长和有效延伸。Talin蛋白因其具有头部(Head)和杆部(Rod)特殊的亚分子结构,成为胞内化学和力学信号协同调控神经突起生长的重要信号分子。
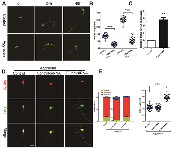
近期,国际重要学术期刊FASEB Journal在线发表了我校医学与生命科学学院郭军教授课题组完成的科研成果。研究人员通过构建Talin全长和截短体基因克隆(Talin 头部或Talin 杆部),探究了Talin亚分子结构对神经生长的调节作用。研究发现:Talin 头部功能只能促进神经突起数量的增多,而含有杆部结构的Talin才能诱导其长度充分延伸。提示:杆部结构域是Talin促进神经轴突充分生长必须的亚分子结构。为了识别Talin杆部传递张力的功能,研究人员又克隆了基于荧光共振能量转移(FRET)原理的张力检测探针,用于识别Talin杆部牵拉张力的变化,发现神经生长因子能通过上调微丝张力增强Talin杆部向内的牵拉,而其激活的Talin头部能上调整合素信号,诱导胞内向外渗透势能的增加,两种张力通过挤压协同促进了神经突起的有效延伸。此外,胶质瘢痕抑制因子Aggrecan能通过上调Talin的竞争性结合蛋白DOK1,下调Talin/整合素活性,抑制胞内力学活动和神经轴突的再生。
该项研究揭示了Talin作为细胞内整合素化学信号和微丝力学信号的重要媒介,参与了神经元的生长和再生调节,所建立的力学挤压延伸模型(squeezing model)与当前基质黏附延伸模型(adhesion-mediated model)有本质区别,为深入探究神经元功能恢复复杂机制研究提供了新的研究思路。

图1.采用Talin全长和Talin微丝结合结构域截短体(Talin-ABS)构建的张力探针,识别:微丝张力传递阻断能导致NGF诱导的Talin张力减弱和神经突起生长抑制

图2.DOK1功能下调拮抗了aggrecan诱导的鼠原代神经元轴突生长抑制
原文链接:https://www.fasebj.org/doi/10.1096/fj.201801949RR
供稿部门:生物化学与分子生物学系;供稿人:王一凡、张晓龙